4月15日,承载全球包装产业厚望的年度盛会——2026WEPACK世界包装工业博览会,于深圳国际会展中心(宝安)耀眼启幕!
作为全球包装产业旗舰盛会,再度以破竹之势点燃鹏城,来自130多个国家和地区的数万名专业买家与行业精英齐聚,共襄这场影响深远的产业盛宴。


01
全球潮聚,人气鼎沸
开幕首日热力全开
开展伊始,展馆入口便排起长龙,来自全球包装行业的专业观众怀揣合作愿景有序入场,12万㎡+的恢弘展馆内瞬间被点燃。
从包装原材料巨头到设备智造先锋再到创新包装制品商,1200家全球优质展商悉数亮相,海量前沿技术与展品集中呈现,展台前咨询洽谈络绎不绝,商务对接热度一路飙升,处处涌动着蓬勃的产业活力与无限商机。


02
八展同辉,全链赋能
商贸热潮席卷全场
作为全球性的贯通包装全产业链的商贸展示平台,2026WEPACK世界包装工业博览会深度融合八大主题展同期绽放。
从原材料供应到智能设备展示,从成品包装方案到可持续创新技术,八大系列展协同发力,现场商贸热度持续攀升。
01
2026华南国际瓦楞展
2026华南国际瓦楞展现场,来自全球的优质供应商同台竞技,千余种设备与前沿耗材触手可及。机器轰鸣中,瓦楞纸板、纸箱加工的智能化、数字化、高效化、绿色化技术与趋势,在这里生动上演!
02
2026中国国际彩盒展
2026中国国际彩盒展现场机器轰鸣,洽谈火热!食品级纸袋、高附加值酒包、智能物流、彩盒梦工厂……各大专区前围满问询的观众。折叠纸盒、礼品盒、纸袋的工艺革新与智能升级不再是空洞的方案,而是看得见、摸得着的生产线。限塑令与海外订单回流的红利,正在这里被抢先锁定!03
2026中国包装容器展
2026中国包装容器展9大版块分区清晰、人潮涌动。目光所及之处,纸、塑、金属、玻璃等全材质包装容器琳琅满目,创新包装材料与整体解决方案触手可及。展台前,观众与展商热情交流——从单一容器到跨界融合,这里正上演着包装容器的全景秀。04
2026华南国际数字印刷技术展
2026华南国际数字印刷技术展现场,数码印刷设备高速飞转,智能油墨耗材展台围满观众。特别设立的“数字嘉年华”互动体验区更是火爆——小批量、个性化、短交期需求在这里被快速回应。包装企业降本增效、绿色生产的数智化转型路径,就在这台前幕后热烈上演!05
2026华南国际新标签技术展
窄幅轮转印刷、RFID智能标签、防伪溯源、环保胶粘剂……核心展品一站式呈现。全产业链协同发力,标签、软包、纸包装企业与各大展商深度链接。
06
2026华南国际纸展
2026华南国际纸展由励展博览集团与中华全国工商业联合会纸业商会共同主办,汇聚100+全球造纸企业,集中展示包装用纸、文化印刷用纸、特种纸及纸板等全品类纸张原料,展商展位前围满看样、询价的买家。采购渠道一站打通,生产成本当场可控,这里就是纸张采购的“超级市集”!07
2026植物纤维及食品包装制造技术展
现场集中展示纸浆模塑自动化设备、食品接触级环保材料和可降解容器加工技术。走进展区,即可亲眼见证从原料到成品的绿色包装生产全过程,直观感受前沿技术与真实应用场景。
08
InnoLabel创新标签展
由励展博览集团与科印传媒联合首创,现场聚焦食品饮料、酒标、日化等热门应用领域,汇聚行业优秀的标签印企同台亮相。智能标签、高端防伪、环保材料与创意设计精品触手可及,现场对接氛围热烈,一站式呈现标签行业最新成果。
03
思想盛宴,智领未来
首日论坛重磅启幕
开幕首日上午,多场高规格行业论坛与会议火热开启,为展会注入深厚的行业智慧与思想活力。易贸纸询浆纸市场研讨会深度剖析 2026 原纸行情走势与采购规划,同时 IPIF2026 国际包装创新大会三大专场 —— 食品包装、饮料与酒水包装、健康生活专场同步开讲,更有【包装创享汇】精益管理实战训练营 PACKCON 公益专场倾情奉献,全方位覆盖市场趋势、技术创新与实战管理,共探行业发展新路径。

▲易贸纸询浆纸市场研讨会

▲2026原纸行情走势预测与采购规划

▲IPIF2026国际包装创新大会食品包装专场

▲IPIF2026国际包装创新大会饮料与酒水包装专场

▲IPIF2026国际包装创新大会健康生活专场

▲【包装创享汇】精益管理实战训练营一PACKCON公益专场

▲2026汽车供应链包装技术研讨会

▲包装黑科技发布会
论坛预告
明日(4月16日),
同期论坛精彩纷呈、亮点不断,
敬请持续关注、踊跃参与!
包装中国·薪火相传行业领袖峰会
时间:2026年4月16日(周四)09:00-20:30
地点:深圳国际会展中心(宝安)中央廊道二层红树林厅
主办方:励展博览集团、粤包会®
规模:500余位全产业链决策者
2026越南国家日
时间:2026年4月16日 13:00-16:20
地点:深圳国际会展中心(宝安)7号馆,7A700,WEPACK嘉年华会议区
组织单位:励展博览集团
规模:100人左右

精印·绿动·智联——2026柔印技术发展研讨会
时间:2026年4月16日13:30—16:30 (12:45起签到)
地点:深圳市国际会展中心 8号馆2楼6-A会议室
组织单位:上海印刷技术研究所有限公司、励展博览集团、中国印刷技术协会柔性版印刷分会
演讲嘉宾及演讲主题:本次研讨会围绕柔印行业发展方向和产业升级目标,追求印刷品质,践行可持续发展,将邀请在柔印技术领域有深厚积累、精通工艺技术、熟悉设备和材料研发、有实战经验的嘉宾进行交流和分享。

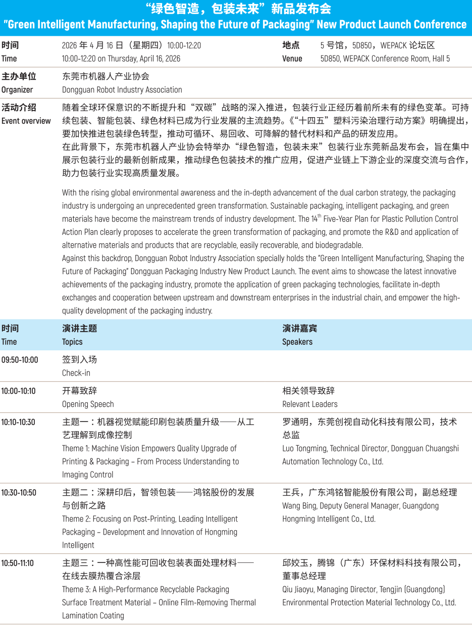
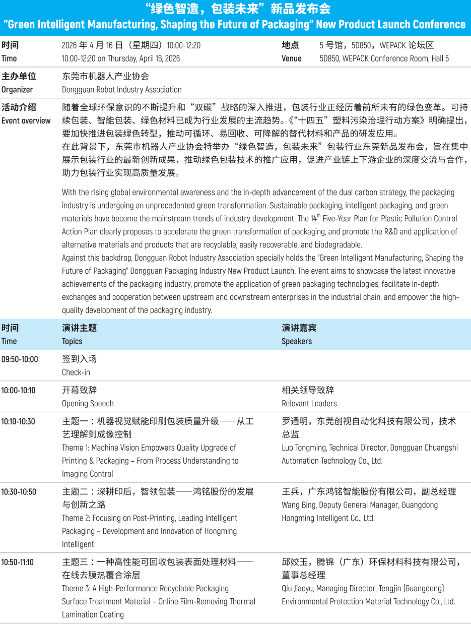
“绿色智造,包装未来”新品发布会
时间:2026年4月16日(星期四)10:00-12:20
地 点:5号馆,5D850,WEPACK论坛区
主办单位:东莞市机器人产业协会


《2026全球包装行业红宝书》报告解读会
时间:2026年4月16日(星期四)14:00-15:30
地点:5号馆,5D850,WEPACK论坛区
主办单位:励展博览集团

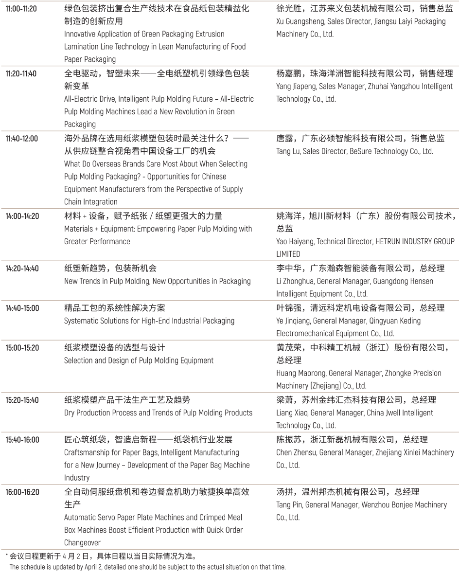
植物纤维及食品包装装备与工艺创新论坛
时间:2026年4月16日(星期四)10:00-16:20
地点:5号馆,5D756,WEPACK小剧场
主办单位:励展博览集团
活动介绍:为打通植物纤维及食品包装制造全产业链技术壁垒,汇聚上下游装备研发、材料创新、工艺优化、供应链 整合的核心力量,本次论坛聚焦环保纸包装基材、涂布复合、水性涂布、红外在线测控、绿色挤出复合、 全电驱动、纸浆模塑、纸袋/纸盘/餐盒智能装备等关键技术方向,集结行业领军企业,以技术分享、经 验交流、产业对接为核心,共探植物纤维食品包装的绿色智造路径、工艺升级方案与全球化发展机遇,推 动中国食品包装制造向高效、节能、智能、绿色转型,助力行业高质量发展与国际竞争力提升。


数字印刷包装价值创新论坛——小批量 · 快反 ·增效
时间:2026年4月16日(星期四)13:00-16:00
地点:2号馆,2H02,DP 小剧场
主办单位:励展博览集团
承办单位:盛事私享荟
活动介绍:这场聚焦“小批量 · 快反 · 增效”的行业盛会,专为印刷包装企业负责人、生产总监、技术骨干以及想布 局数字印刷小批量个性化赛道的包装企业量身打造,汇集实战干货、前沿技术、标杆案例,带你跳出传统 困境,抢占数字印刷新赛道!本次活动聚焦行业核心技术痛点,特邀资深专家带来六大专题分享,搭建专 业技术交流平台,助力从业者突破瓶颈、把握行业新趋势。


线上流量破局 · 包装专场:手把手教你玩转新媒体
时间:2026年4月16日(星期四)10:00-12:00 地点:7号馆,7A700,WEPACK 嘉年华会议区
主办单位:励展博览集团
特邀达人:纸箱高建、大强探厂(靓喜文化)、草根哥、小林印卡盒、牛皮纸袋王子
活动介绍:传统线下获客举步维艰,线上新媒体红利近在眼前却无从下手?无数包装企业正深陷“想做不会做、做了 没效果”的流量困局。为此,WEPACK 2026 世界包装工业博览会重磅打造「包装流量创作者沙龙」,特邀5位 垂直领域实战达人亲临,手把手拆解包装行业流量打法,助力企业打通线上获客全链路!

IPIF2026国际包装创新大会食品包装专场
时间:2026年4月15日(星期三)10:00-16:00
地点:7号馆,2层5A会议室


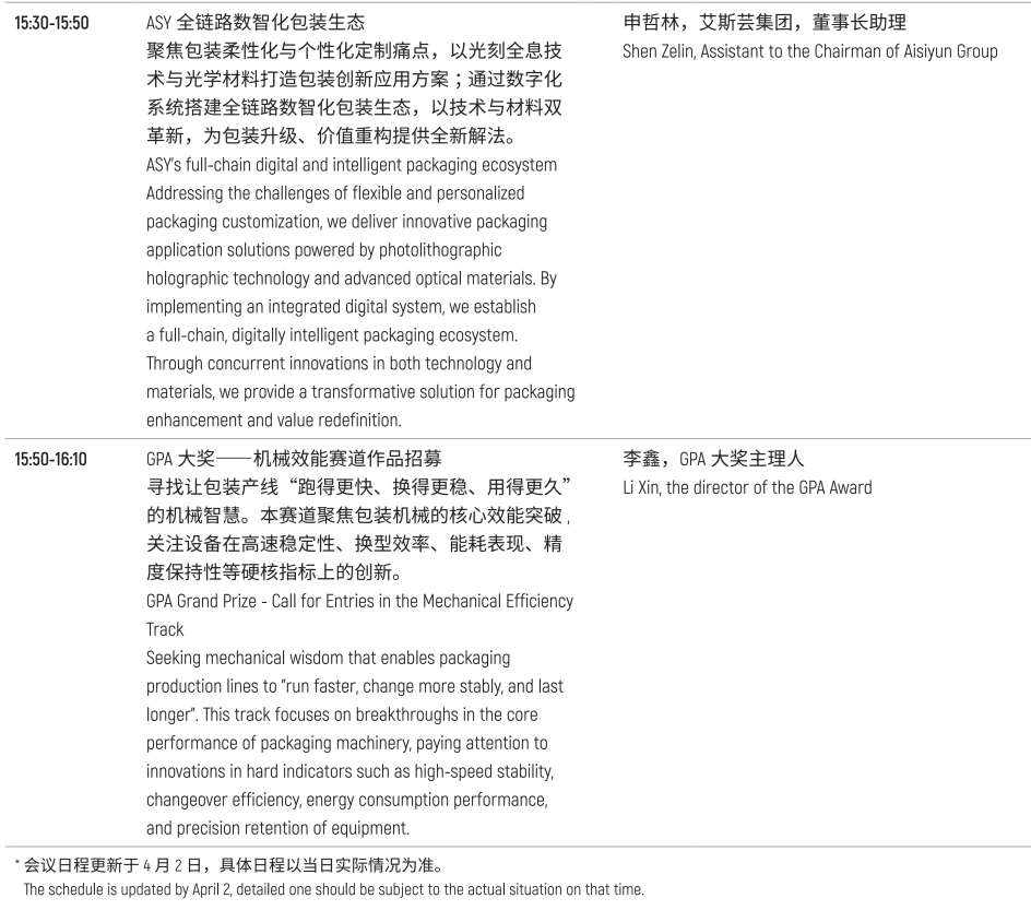
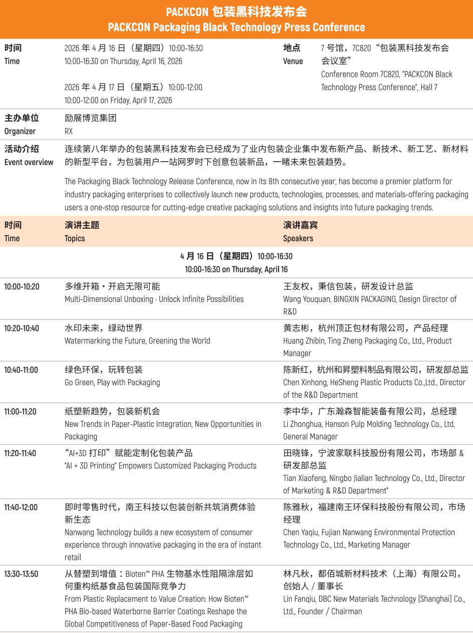
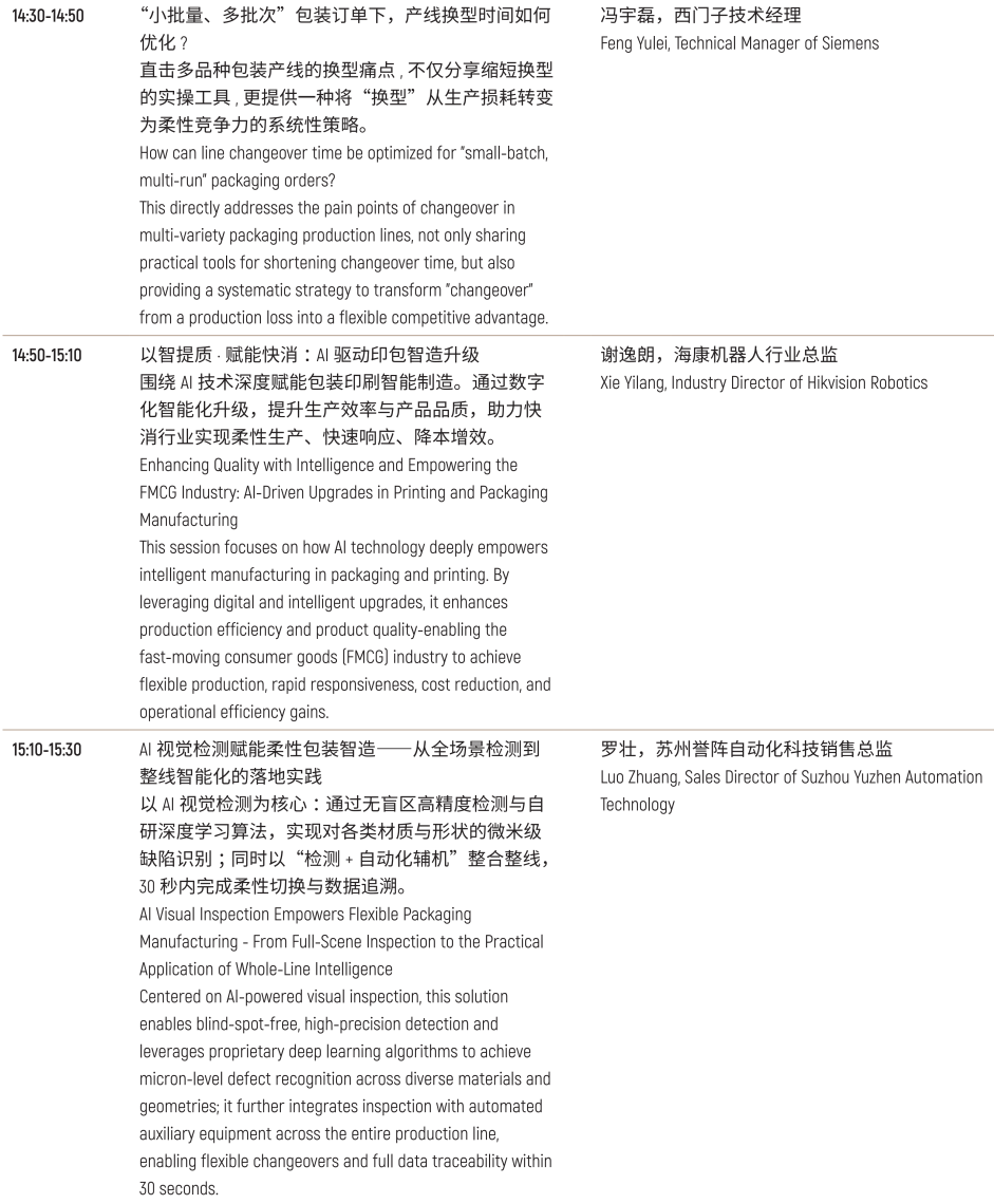
PACKCON包装黑科技发布会
时间:
2026年4月16日(星期四)10:00-16:30
2026年4月17日(星期五)10:00-12:00
地点:7号馆,7C820“包装黑科技发布会 会议室”
主办单位:励展博览集团
活动介绍:连续第八年举办的包装黑科技发布会已经成为了业内包装企业集中发布新产品 、 新技术 、 新工艺 、 新材料 的新型平台,为包装用户一站网罗时下创意包装新品,一睹未来包装趋势。


2026汽车供应链包装技术研讨会
时间:2026年4月16日(星期四)13:30-16:00
地点:7号馆,7C660 “包装未来会议室”
主办单位:中国包装联合会运输包装专业委员会/励展博览集团
支持单位:中国包装科研测试中心/中包包装研究院有限公司
承办单位:中包测试技术(广东)有限公司
活动介绍:为适应汽车产业电动化、智能化转型趋势,推动汽车供应链包装技术创新与标准化发展,破解零部件运输包装痛点,提升供应链物流效率,降低企业包装成本,中国包装联合会、中国包装联合会运输包装专业委员会、励展博览集团决定举办2026汽车供应链包装技术研讨会。本次会议汇聚行业权威专家,聚焦技术前沿与实践案例,搭建交流对接平台,助力行业高质量发展。现将有关事项。


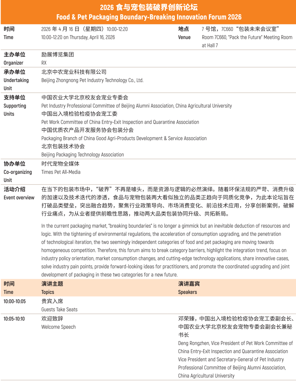
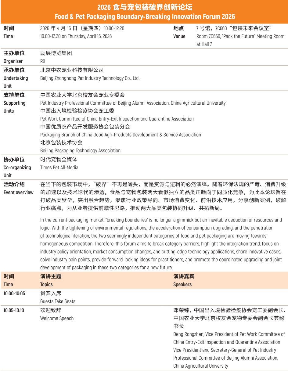
2026食与宠包装破界创新论坛
时间:2026年4月16日(星期四)10:00-12:20
地点:7号馆,7C660 “包装未来会议室”
主办单位:励展博览集团
承办单位:北京中农宠业科技有限公司
支持单位:
中国农业大学北京校友会宠业专委会
中国出入境检验检疫协会宠工委
中国优质农产品开发服务协会包装分会
北京包装技术协会
协办单位:时代宠物全媒体


包装“外挂”时代 智能与柔性供应链的降本增效
2026年智能柔性包装峰会
时间:2026年4月16日(星期四)14:00-16:10
地点:7号馆,7C660 “包装未来会议室”
主办单位:新美狮传媒集团/励展博览集团



2026年中国包装容器展电子工业包装技术创新发展论坛
时间:2026年4月16日(星期四)13:30-16:20 地点:7号馆,2层5B 会议室
主办单位:中国包装联合会/励展博览集团


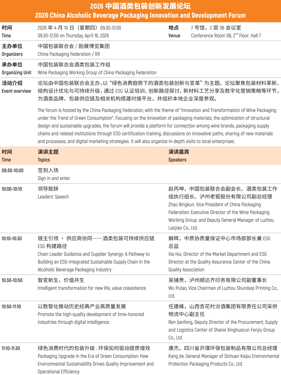
2026中国酒类包装创新发展论坛
时间:2026年4月16日(星期四)09:30-12:00
地点:7号馆,2层5B会议室
主办单位:中国包装联合会/励展博览集团
承办单位:中国包装联合会酒类包装工作组


中国包联纸塑委2025年工作交流会 暨2026纸浆模塑创新应用技术论坛
时间:2026年4月16日(星期四)10:00-16:10
地点:7 号 馆 , 2 层 5C会议室
主办单位:
中国包装联合会
中国包装联合会纸浆模塑包装专业委员会
励展博览集团
领航纸模技术顾问(大连)有限公司


包装黑科技闭门会
标签智变 ·链动品牌
标签印刷赋能终端品牌升级闭门会
时间:2026年4月16日(星期四)14:00-16:00 地点:7 号 馆 , 2 层 5A 会 议 室
主办单位:科印传媒/励展博览集团

精印·绿动·智联——2026柔印技术发展研讨会
时间:2026年4月16日13:30—16:30 (12:45起签到)
地点:深圳市国际会展中心 8号馆2楼6-A会议室
组织单位:上海印刷技术研究所有限公司、励展博览集团、中国印刷技术协会柔性版印刷分会
演讲嘉宾及演讲主题:本次研讨会围绕柔印行业发展方向和产业升级目标,追求印刷品质,践行可持续发展,将邀请在柔印技术领域有深厚积累、精通工艺技术、熟悉设备和材料研发、有实战经验的嘉宾进行交流和分享。

“绿色智造,包装未来”新品发布会
时间:2026年4月16日(星期四)10:00-12:20
地 点:5号馆,5D850,WEPACK论坛区
主办单位:东莞市机器人产业协会


《2026全球包装行业红宝书》报告解读会
时间:2026年4月16日(星期四)14:00-15:30
地点:5号馆,5D850,WEPACK论坛区
主办单位:励展博览集团

植物纤维及食品包装装备与工艺创新论坛
时间:2026年4月16日(星期四)10:00-16:20
地点:5号馆,5D756,WEPACK小剧场
主办单位:励展博览集团
活动介绍:为打通植物纤维及食品包装制造全产业链技术壁垒,汇聚上下游装备研发、材料创新、工艺优化、供应链 整合的核心力量,本次论坛聚焦环保纸包装基材、涂布复合、水性涂布、红外在线测控、绿色挤出复合、 全电驱动、纸浆模塑、纸袋/纸盘/餐盒智能装备等关键技术方向,集结行业领军企业,以技术分享、经 验交流、产业对接为核心,共探植物纤维食品包装的绿色智造路径、工艺升级方案与全球化发展机遇,推 动中国食品包装制造向高效、节能、智能、绿色转型,助力行业高质量发展与国际竞争力提升。


数字印刷包装价值创新论坛——小批量 · 快反 ·增效
时间:2026年4月16日(星期四)13:00-16:00
地点:2号馆,2H02,DP 小剧场
主办单位:励展博览集团
承办单位:盛事私享荟
活动介绍:这场聚焦“小批量 · 快反 · 增效”的行业盛会,专为印刷包装企业负责人、生产总监、技术骨干以及想布 局数字印刷小批量个性化赛道的包装企业量身打造,汇集实战干货、前沿技术、标杆案例,带你跳出传统 困境,抢占数字印刷新赛道!本次活动聚焦行业核心技术痛点,特邀资深专家带来六大专题分享,搭建专 业技术交流平台,助力从业者突破瓶颈、把握行业新趋势。


线上流量破局 · 包装专场:手把手教你玩转新媒体
时间:2026年4月16日(星期四)10:00-12:00 地点:7号馆,7A700,WEPACK 嘉年华会议区
主办单位:励展博览集团
特邀达人:纸箱高建、大强探厂(靓喜文化)、草根哥、小林印卡盒、牛皮纸袋王子
活动介绍:传统线下获客举步维艰,线上新媒体红利近在眼前却无从下手?无数包装企业正深陷“想做不会做、做了 没效果”的流量困局。为此,WEPACK 2026 世界包装工业博览会重磅打造「包装流量创作者沙龙」,特邀5位 垂直领域实战达人亲临,手把手拆解包装行业流量打法,助力企业打通线上获客全链路!

IPIF2026国际包装创新大会食品包装专场
时间:2026年4月15日(星期三)10:00-16:00
地点:7号馆,2层5A会议室


PACKCON包装黑科技发布会
时间:
2026年4月16日(星期四)10:00-16:30
2026年4月17日(星期五)10:00-12:00
地点:7号馆,7C820“包装黑科技发布会 会议室”
主办单位:励展博览集团
活动介绍:连续第八年举办的包装黑科技发布会已经成为了业内包装企业集中发布新产品 、 新技术 、 新工艺 、 新材料 的新型平台,为包装用户一站网罗时下创意包装新品,一睹未来包装趋势。


2026汽车供应链包装技术研讨会
时间:2026年4月16日(星期四)13:30-16:00
地点:7号馆,7C660 “包装未来会议室”
主办单位:中国包装联合会运输包装专业委员会/励展博览集团
支持单位:中国包装科研测试中心/中包包装研究院有限公司
承办单位:中包测试技术(广东)有限公司
活动介绍:为适应汽车产业电动化、智能化转型趋势,推动汽车供应链包装技术创新与标准化发展,破解零部件运输包装痛点,提升供应链物流效率,降低企业包装成本,中国包装联合会、中国包装联合会运输包装专业委员会、励展博览集团决定举办2026汽车供应链包装技术研讨会。本次会议汇聚行业权威专家,聚焦技术前沿与实践案例,搭建交流对接平台,助力行业高质量发展。现将有关事项。


2026食与宠包装破界创新论坛
时间:2026年4月16日(星期四)10:00-12:20
地点:7号馆,7C660 “包装未来会议室”
主办单位:励展博览集团
承办单位:北京中农宠业科技有限公司
支持单位:
中国农业大学北京校友会宠业专委会
中国出入境检验检疫协会宠工委
中国优质农产品开发服务协会包装分会
北京包装技术协会
协办单位:时代宠物全媒体


包装“外挂”时代 智能与柔性供应链的降本增效
2026年智能柔性包装峰会
时间:2026年4月16日(星期四)14:00-16:10
地点:7号馆,7C660 “包装未来会议室”
主办单位:新美狮传媒集团/励展博览集团



2026年中国包装容器展电子工业包装技术创新发展论坛
时间:2026年4月16日(星期四)13:30-16:20 地点:7号馆,2层5B 会议室
主办单位:中国包装联合会/励展博览集团


2026中国酒类包装创新发展论坛
时间:2026年4月16日(星期四)09:30-12:00
地点:7号馆,2层5B会议室
主办单位:中国包装联合会/励展博览集团
承办单位:中国包装联合会酒类包装工作组


中国包联纸塑委2025年工作交流会 暨2026纸浆模塑创新应用技术论坛
时间:2026年4月16日(星期四)10:00-16:10
地点:7 号 馆 , 2 层 5C会议室
主办单位:
中国包装联合会
中国包装联合会纸浆模塑包装专业委员会
励展博览集团
领航纸模技术顾问(大连)有限公司


包装黑科技闭门会
标签智变 ·链动品牌
标签印刷赋能终端品牌升级闭门会
时间:2026年4月16日(星期四)14:00-16:00 地点:7 号 馆 , 2 层 5A 会 议 室
主办单位:科印传媒/励展博览集团

精彩仍在继续
开幕首日的盛况已然点燃鹏城,
而这场全球包装产业的狂欢才刚刚拉开序幕。
未来两天,
前沿技术首发、深度供需对接,
高端行业论坛以及沉浸式体验活动轮番上演。
无论您是寻求技术升级的设备采购商,
探索出海机遇的品牌企业,
还是关注行业趋势的专业观众,
2026WEPACK世界包装工业博览会
都将是您不容错过的年度之选。
即刻前往深圳国际会展中心(宝安),
见证全球包装产业的新未来!
来源:纸箱微世界
