北京时间2月28日,美国和以色列对伊朗发动军事打击,伊朗对以色列予以回击,并用导弹袭击了美国在中东地区的多个军事基地。
美以对伊朗的军事打击已对中东会展业造成连锁冲击,这个高度依赖跨国流动的行业正面临航线中断、展会延期风险及安全威胁的三重考验。
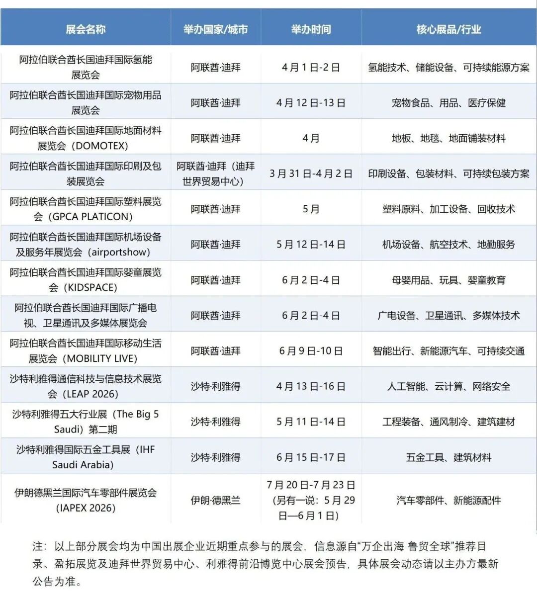
会展业本质上是“聚合经济”的典型代表,通过人流、物流、信息流的高度集中实现价值交换。然而,这种高度依赖物理空间与人员流动的运营模式,也使其在面对外部冲击时呈现出显著的系统性脆弱。近五年全球范围内的突发事件反复印证:会展业不存在绝对的“安全航线”,唯有通过前瞻性的风险管理与韧性构建,方能在不确定性中维持行业存续。 对于会展行业而言,安全永远是底线,而中东乱战的升级,让会展搭建与参展的安全风险直线上升。 近期计划涉及中东会展业务的企业和搭建团队,务必谨慎行事,安全第一! 一次出展,千万投入每一分钱都在风险中,企业的前期投入(展位费、搭建费、差旅费、样品运输费)会导致血本无归。 核心保障: 不仅包含常规的意外身故、医疗费用,更要选择涵盖“突发地缘冲突撤离费用”“航班取消/延误赔偿”“行程中断损失”的险种,尤其要确认保障范围包含伊朗及周边中东国家、中转枢纽(迪拜、多哈等)。 避坑提示: 部分基础意外险不含“战争、军事冲突”相关保障,投保时需明确条款,优先选择会展行业专用旅行险(如部分组展商合作的定制险种)。 展会专项保险,从成本到投资规避风险 核心保障: 重点覆盖“展会取消/延期险”“展位费损失险”“样品运输延误/损坏险”,还有“展品被盗”等,确保若因冲突、政策限制等导致展会取消,或企业无法按时抵达参展,能挽回经济损失。 实操建议: 确认是否统一投保,若自行投保,需在合同中明确“突发地缘冲突”属于理赔范围,避免后续纠纷。 伊朗德黑兰国际展览中心的官网在3月2日能正常打开 截至本文发布时,中东地区形势仍处动态演变中: 尽管各国政府尚未针对会展行业发布正式限制令,但商业航班、货运航线、安全警告、签证政策这四个关键领域的微妙变动,已在事实上重新划定着参展的可能边界。 安全措施: 已预订中东及经由中东转机航线的企业/个人,立即联系航空公司或票务代理,确认航班状态;未出发的建议预留2-3天缓冲期,或更换中转方案(如欧洲转机)。 迪拜世贸中心的官网上没有任何关于这方面的信息 当地个别展览会的主办方表示“若局势升级,将开放展位费全额退款或展会延期选择权”,并开通咨询通道。 核心环节: 以书面形式向组展方确认极端情况下的风险缓释措施,重点核实展位费及搭建费的退款机制与改期条件,并保留正式回函作为风控凭证。 总结: 突发局势再一次印证:会展人的 “稳”,不靠外界一帆风顺,而靠自身准备周全。风险无法预知,但我们可以主动应对。愿所有奔赴海外的会展人,一路平安、参展顺利、平安归来。 (本文信息截至 2026 年 3 月 2 日 17:20,最新情况请以官方发布为准,欢迎转发分享,守护更多同行安全。)








来源:美刻会展
