欢迎访问深圳会展业公共服务平台
当前位置:首页>新闻资讯>全球展讯
全球展讯
最高补助800万元!重庆出台会展业扶持新政 多项补贴助力行业提质发展
时间:2026-04-09   访问量:1243


微信图片_2026-04-09_161058_792.png

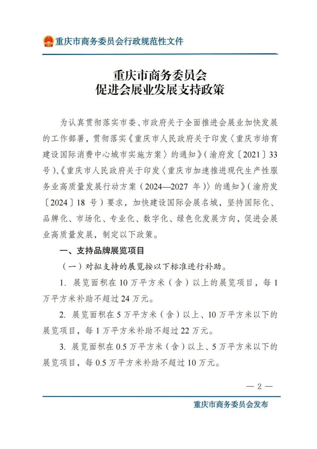
为加快国际会展名城建设,推动会展业朝国际化、品牌化、市场化、专业化、数字化、绿色化方向高质量发展,近日,重庆市商务委员会正式印发《促进会展业发展支持政策》(渝商务发〔2026〕6号),推出一系列实打实的资金扶持举措,不仅常规展会项目最高可享300万元补助,对全市经济社会发展有重大促进作用的重点展会,通过“一事一议”方式,单个项目补助总额最高可达800万元,全方位助力重庆会展行业做大做强、突破升级。


此次出台的新政覆盖品牌展览、重点会议、企业培育、国际认证、数字化升级等多个维度,补贴力度大、覆盖范围广、扶持针对性强,各项补贴标准与申报条件清晰明确,为会展企业、行业从业者提供了全面的政策支撑。

微信图片_2026-04-09_161100_926.jpg

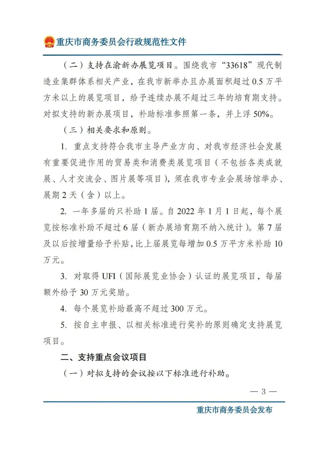
品牌展览补贴加码

单展常规最高补300万


政策重点聚焦品牌展览项目,根据展会规模、类型划分不同补贴标准,全力支持优质展会落地举办。针对在渝举办的国际性展览,按展览面积分档给予补助:10万平方米(含)以上的,每1万平方米补助24万元;5万平方米(含)至10万平方米的,每1万平方米补助22万元;1万平方米(含)至5万平方米的,每1万平方米补助20万元。对于0.5万平方米(含)以上的其他展览项目,每0.5万平方米补助不超过10万元,所有常规展览项目单个补助最高不超过300万元。

微信图片_2026-04-09_161102_541.jpg

同时,新政大力扶持新办展览,围绕重庆“33618”现代制造业集群体系相关产业,新办且面积超0.5万平方米的展会,可享受连续三年培育期支持,补贴标准在原有基础上上浮50%。此外,取得UFI(国际展览业协会)认证的展览项目,每届还能额外获得30万元奖励;一年多届展会仅补助1届,单个展会常规补助不超过6届,后续可按展览面积增量享受补贴。

微信图片_2026-04-09_161104_349.jpg

重点会议全力扶持

国际认证额外奖励


在重点会议项目支持方面,重庆同样拿出十足诚意。对在渝举办、与会人员来自5个以上国家或地区(不含港、澳、台)的国际会议,以及国家级、国际性行业会议,按场租费用100%给予补助,单场会议补助最高不超过200万元;纳入ICCA(国际大会及会议协会)统计的会议,可额外获得10万元奖励,同一会议每年补助不超过1次,连续补助不超过3次。


为推动会展行业与国际接轨,政策明确对取得UFI认证的本地展览项目,给予50万元一次性补助;首次加入UFI、IAEE(国际展览与项目协会)、ICCA的本地会展企业,给予30万元一次性补助,助力重庆会展企业、展会项目提升国际影响力。

微信图片_2026-04-09_161106_374.jpg

企业培育+数字化升级

全链条助力行业发展


为壮大会展市场主体,新政积极引进知名会展企业,对在渝新注册独立法人机构、首个完整会计年度会展主营业务收入超1000万元的知名会展企业,按年度主营业务收入的6%给予一次性奖励,最高100万元。同时,扶持本地企业发展壮大,对会展主营业务收入首次突破1000万元、5000万元、1亿元的本地企业,分别给予20万元、50万元、100万元一次性奖励。


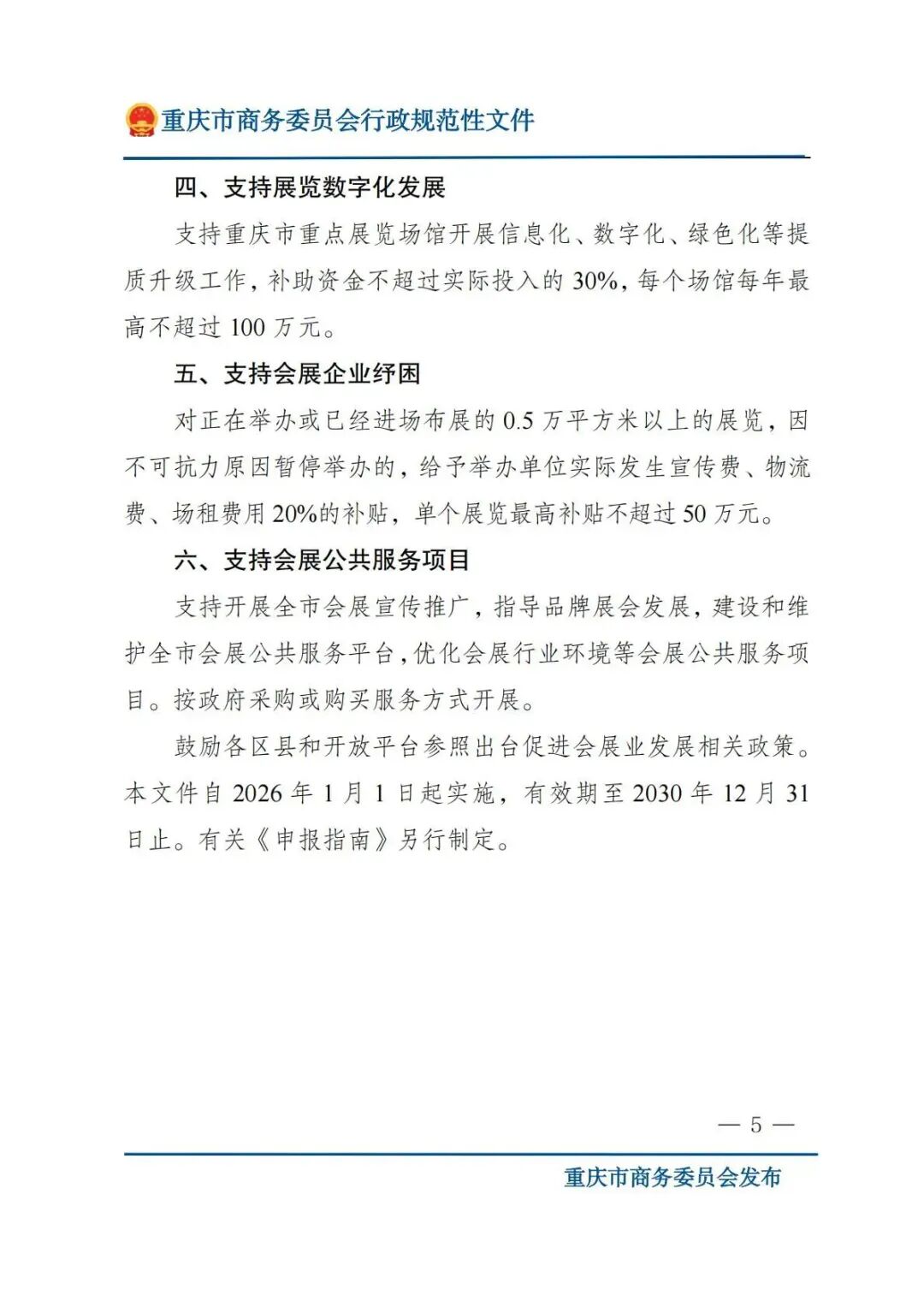
针对行业发展新趋势,政策重点支持展览数字化转型:建设重庆会展数字化服务平台,研发经费超300万元且合作组展企业超10家的,按研发费用10%给予最高50万元扶持;会展场馆开展信息化、数字化、绿色化提质升级的,按实际投入10%补助,单个场馆每年最高补助100万元。此外,面对不可抗力因素导致展会暂停的情况,0.5万平方米以上展会可按宣传、物流、场租实际费用的20%申请补贴,单展封顶50万元,切实为企业纾困解难。


重大展会“一事一议”

最高补助可达800万


值得关注的是,新政特别设置“一事一议”扶持机制,对重庆经济社会发展有重大促进作用的展览和会议项目,可突破常规补贴上限,给予更高力度支持。按照规定,“一事一议”项目数量不超过全年补助项目数的15%,新增补助原则上不超过标准补助的100%,重点展会项目单个补助总额最高可达800万元,进一步释放政策红利,吸引重大优质展会落地重庆。


除上述核心补贴政策外,新政还涵盖会展人才培养、产业集聚区建设、会展公共服务等多方面支持,构建起全方位、多层次的会展业扶持体系。本政策自印发之日起施行,由重庆市商务委员会负责解释,将为重庆建设国际会展名城注入强劲动力,推动全市会展行业迈向更高质量发展新阶段。


来源:中国会展



深圳市会展业公共服务平台

联系电话:0755-82880185 、82880186

邮编:518000

地址:深圳市福田区深圳会展中心

技术支持:TIANRUI

技术电话:400-806-5336

Copyright 2023 深圳市会议展览业协会 All Rights Reserved    粤ICP备22129154号    网站地图