三部门联合发文,9大国家级博览会锁定进口展品免税红利,
十五五开局,他们就拿到了国家级的政策大红包?
那广交会、服贸会呢?
这方面有啥政策吗?
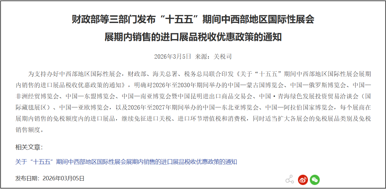
经核查,2026年3月5日,财政部、海关总署、国家税务总局联合印发专项政策文件,针对9个国际性博览会的进口展品税收优惠政策已正式落地。
政策覆盖范围、优惠力度、执行周期均清晰明确,不是说说而已的纸面福利,而是具备完全执行刚性的十五五期间会展业常态化扶持举措。


政策核心细节拆解:全是真金白银的减负
这份专项政策完全贴合跨境展会的运营实际,核心内容可拆解为四大关键点,每一项都直击行业痛点:
第一,优惠力度拉满,直接砍掉参展商核心成本。
对9个博览会展期内,参展商销售的免税额度内进口展品,免征进口关税、进口环节增值税和消费税。
同时政策明确,将适当扩大免税展品类别及免税销售额度,进一步放大优惠幅度,降低参展商的跨境参展门槛。
第二,执行周期清晰,与十五五规划完全同频。
政策分两类周期覆盖,其中7个博览会政策有效期为2026-2030年,完整覆盖十五五全周期;中国—东北亚博览会、中国—阿拉伯国家博览会2个展会,政策有效期为2026-2027年。
第三,规则清晰明确,与行业通用标准完全统一。
享受税收优惠的展品,不含国家禁止进口商品、濒危动植物及其产品、烟、酒、汽车,以及列入《进口不予免税的重大技术装备和产品目录》的商品;超出免税额度或展后未按规定复运出境的展品,需照章征税,规则与广交会、服贸会现行免税政策完全一致,主办方和参展商无需额外适应新规则。
第四,政策层级明确,是国家战略的配套落地。
该政策由三大部委联合出台,是对2026年政府工作报告中“优化税收优惠政策、扩大先进技术设备与关键零部件进口”宏观导向的具体落地,绝非临时性举措,是十五五期间国家对会展业经贸平台价值的直接认可。


9个扶持对象全是成熟展会,无新增项目要求
本次纳入政策扶持的9个博览会,均为已常态化举办多年的成熟国家级展会,全部是跨境经贸合作的核心平台,具备稳定的运营基础和极强的行业影响力,具体如下(博览会名称及举办背景与行业地位):
1. 中国—蒙古国博览会
始于2015年,每两年一届,中蒙两国共同打造的跨境经贸核心平台,已成功举办多届
2. 中国—俄罗斯博览会
2014年首届举办,中俄两国政府共同主办的国家级展会,是中俄双边贸易与投资合作的核心载体
3. 中国—非洲经贸博览会
2019年首届落地,商务部与湖南省政府联合主办,中非经贸合作的国家级旗舰展会
4. 中国—东盟博览会
2004年创办,每年固定在南宁举办,中国—东盟自贸区建设的核心展会平台
5. 中国—南亚博览会暨中国昆明进出口商品交易会
2013年整合升级,每年在昆明举办,我国辐射南亚、东南亚的核心跨境经贸展会
6. 中国·青海绿色发展投资贸易洽谈会(国际藏毯展区)
始于1993年,青海省核心经贸展会,国际藏毯展区是全球藏毯行业的核心交流平台
7. 中国—亚欧博览会
2011年首届举办,固定落地新疆乌鲁木齐,我国连接亚欧大陆的核心跨境经贸展会
8. 中国—东北亚博览会
2005年创办,固定在吉林长春举办,服务东北亚六国经贸合作的国家级核心展会
9. 中国—阿拉伯国家博览会
2013年首届举办,落地宁夏银川,中阿经贸文化交流的国家级核心展会

政策体系完整,与广交会、服贸会形成联动
值得注意的是,三部门在本次发文中,同步明确了广交会、服贸会的进口展品免税政策延续方案,与9个博览会的政策共同构成了十五五期间会展业进口展品税收优惠完整体系。

其中,广交会免税政策延续至2026-2030年,免税额度计算方式由“按年度计算”调整为“按每届展会计算”,使用灵活性进一步提升;服贸会免税政策延续至2026-2027年,同步明确了各类展品的销售数量上限,规则更清晰、执行更顺畅。

对会展行业而言,这波政策绝非纸面福利,而是真金白银的成本减负,更是给所有跨境展会主办方注入了一剂强心针——展会作为跨境经贸合作的核心平台,其价值正在被国家层面持续认可与强化。
来源:会展BEN(原创)
